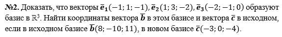
ДЗ 1: Линейная алгебра вариант 5
Новинка
-51%
Описание
- Оформление идеально соответствует требованиям Владимира Ивановича Леванкова. Даже если у вас будут другие значения, оформление скопировано с его шаблона. Он принимает работы только в печатном формате и только с таким решением.
-
![]()
-
![]()
-
![]()
-
![]()
-
![]()
-
![]()
-
![]()
-
![]()
Характеристики домашнего задания
Учебное заведение
Семестр
Номер задания
Вариант
Программы
Просмотров
1
Качество
Идеальное компьютерное
Размер
764,76 Kb
Преподаватели
Список файлов
Tipar.docx
Удачи в сдаче заданий и зачётов! Успехов!
Комментарии
Нет комментариев
Стань первым, кто что-нибудь напишет!








МГТУ им. Н.Э.Баумана
Author1
















