Для студентов МГТУ им. Н.Э.Баумана по предмету Линейная алгебра и аналитическая геометрияЛинейная алгебраЛинейная алгебра
3,22541
2025-02-262025-02-26СтудИзба
ДЗ 1: Линейная алгебра вариант 11
-66%
Описание
Вариант 11 - ДЗ №1 - Линейная алгебра - ИУ, РЛ, БМТ
Зачтено на максимальный балл 💥 💥
Спасибо за покупку 🥰🥰 🥰
Пример:
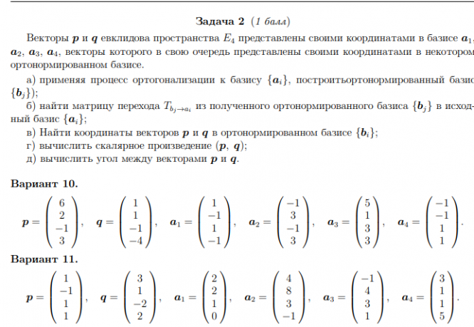
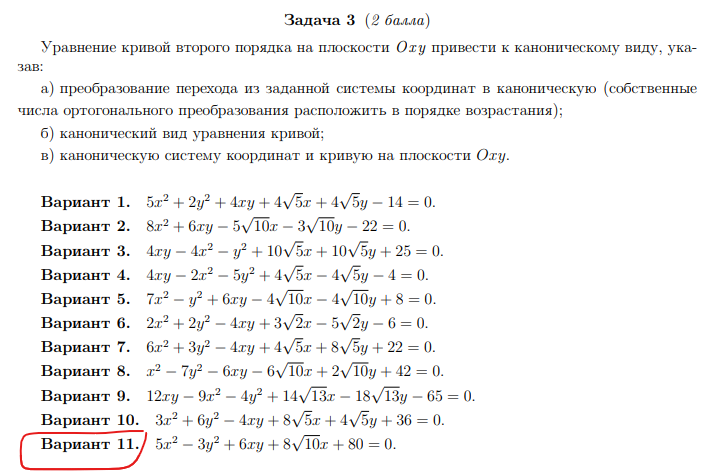
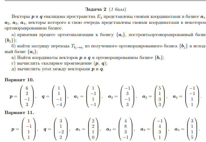
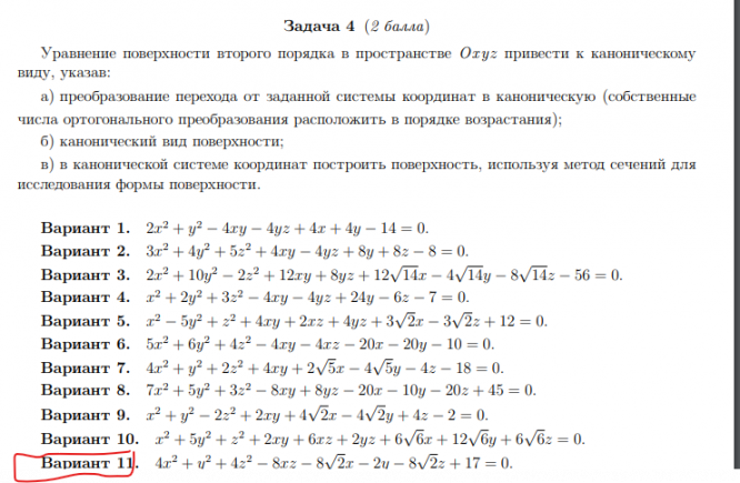
задача 1

задача 2






Характеристики домашнего задания
Учебное заведение
Семестр
Номер задания
Вариант
Просмотров
101
Размер
19,25 Mb
Список файлов
Вариант 14 - ДЗ №1 - Линейная алгебра - ИУ.docx

Друзья, спасибо за доверие! Если вам понравилась работа – поставьте 5⭐ и напишите отзыв. Это поможет другим студентам, а мне даст силы делать ещё больше качественных материалов для вас 🔥
Комментарии

Отзыв
Решено неверно