Для студентов МГТУ им. Н.Э.Баумана по предмету Линейная алгебра и аналитическая геометрияЛинейная алгебраЛинейная алгебра
5,0052
2022-03-042025-05-24СтудИзба
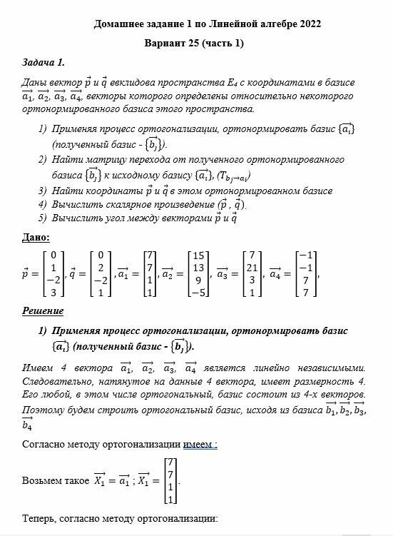
ДЗ 1.1: Линейная алгебра вариант 25
-43%
Описание
Не только копировать, а нужно понимать!
Домашнее задание 1 - Вариант 25 (Часть 1) 2022
Домашнее задание 1 - Вариант 25 (Часть 1) 2022
Файлы условия, демо
Характеристики домашнего задания
Учебное заведение
Семестр
Номер задания
Вариант
Программы
Просмотров
108
Качество
Идеальное компьютерное
Размер
27,21 Kb
Список файлов
25.docx

Привет всем! Я автор на Студизбе. Я надеюсь что, не только дам Вам файлы с ответом но и знание. Не только копировать, а нужно понимать! Вставьте 5 звезд и позитивные комментарии сразу дам Вам подарок