Для студентов МГТУ им. Н.Э.Баумана по предмету Линейная алгебра и аналитическая геометрияЛинейная алгебраЛинейная алгебра
5,0055
2020-06-262025-05-23СтудИзба
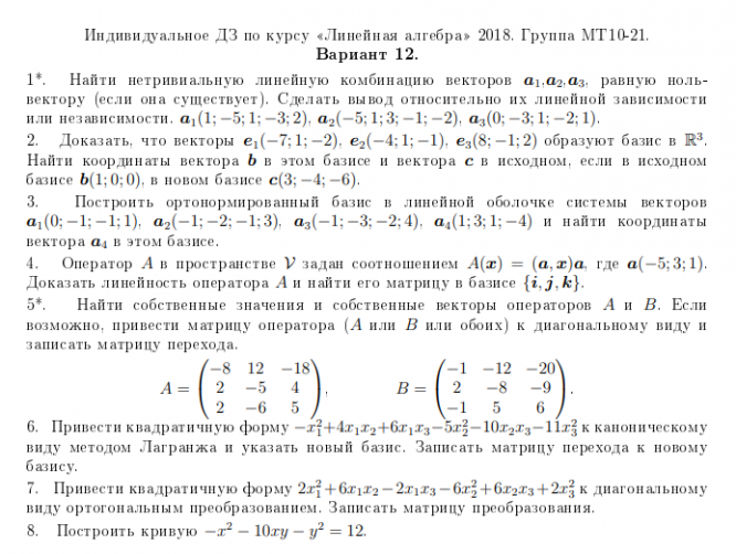
ДЗ 1: Линейная алгебра вариант 12
Описание
Характеристики домашнего задания
Учебное заведение
Семестр
Номер задания
Вариант
Теги
Просмотров
154
Размер
1,35 Mb
Список файлов
ТР1 12 вариант.pdf
МГТУ им. Н.Э.Баумана


















