Для студентов МГТУ им. Н.Э.Баумана по предмету Кратные интегралы и рядыТеория поляТеория поля
4,97514511
2023-11-222024-09-04СтудИзба
Вариант 14 - Дз-2 "Теория поля"
ДЗ 2: Теория поля вариант 14
-43%
Описание
Типовой расчет по математическому анализу №2, 2 задачи: "Теория поля", зачтено
Условие:
Задача 1:
Задача 2:Показать/скрыть дополнительное описание
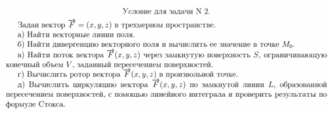
Условие:



Задача 2:Показать/скрыть дополнительное описание
Типовой расчет по математическому анализу МГТУ 3 семестр домашнее задание кратные криволинейные поверхностные интегралы теория поля ряды.
Характеристики домашнего задания
Предмет
Учебное заведение
Семестр
Номер задания
Вариант
Просмотров
21
Качество
Фото рукописных листов
Размер
5,81 Mb
Список файлов
Вариант 14 ТП 280.pdf

Спасибо за покупку! Я буду очень рад, если поставишь справедливую оценку купленному файлу :3 Ищи больше работ в моём профиле, там много нужного тебе!