Для студентов МГТУ им. Н.Э.Баумана по предмету Кратные интегралы и рядыКратные интегралыКратные интегралы
5,00521
2022-09-122024-09-03СтудИзба
ДЗ 1: Кратные интегралы вариант 19
-66%
Описание
Вариант 19 - ДЗ №1 - Кратные интегралы - МТ,РК,ИБМ,Э5,ФН1
Зачтено на максимальный балл 💥 💥 💥
Спасибо за покупку 🥰🥰 🥰
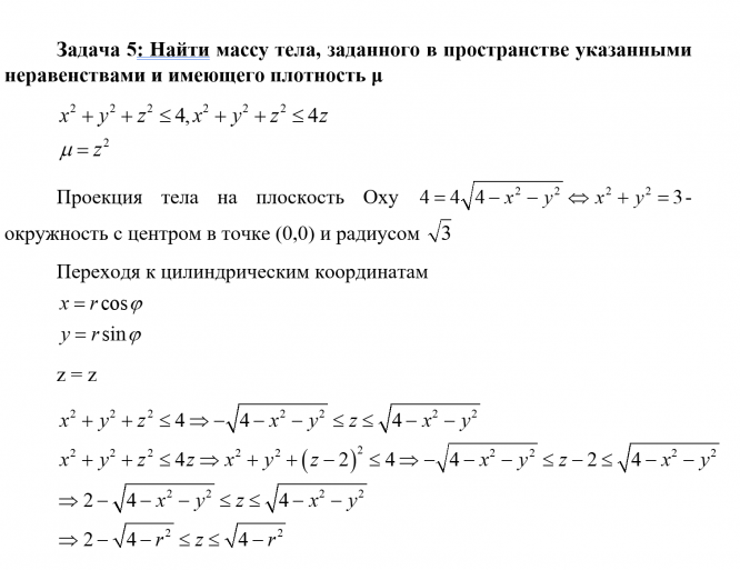
Пример решения:




Файлы условия, демо
Характеристики домашнего задания
Предмет
Учебное заведение
Семестр
Номер задания
Вариант
Программы
Просмотров
514
Размер
348,67 Kb
Список файлов
Вариант 19 - ДЗ №1 - Кратные интегралы.docx

Друзья, спасибо за доверие! Если вам понравилась работа – поставьте 5⭐ и напишите отзыв. Это поможет другим студентам, а мне даст силы делать ещё больше качественных материалов для вас 🔥