Для студентов МГТУ им. Н.Э.Баумана по предмету Кратные интегралы и рядыКратные и криволинейные интегралыКратные и криволинейные интегралы
5,0053
2021-11-012021-11-01СтудИзба
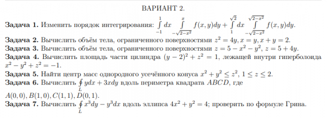
ДЗ 1: Кратные и криволинейные интегралы вариант 2
Описание
Файлы условия, демо
Характеристики домашнего задания
Предмет
Учебное заведение
Семестр
Номер задания
Вариант
Просмотров
77
Размер
1,55 Mb
МГТУ им. Н.Э.Баумана

















