Для студентов МГТУ им. Н.Э.Баумана по предмету Кратные интегралы и рядыРядыРяды
5,0054
2020-11-262020-11-26СтудИзба
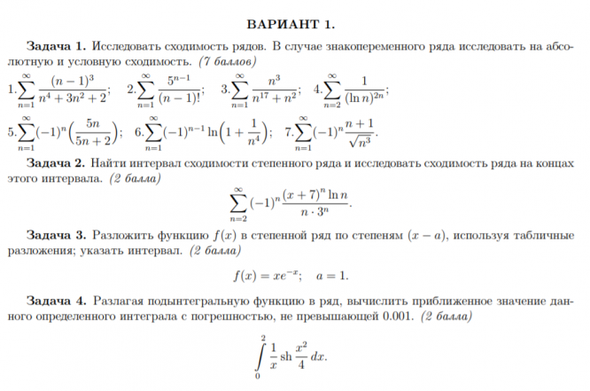
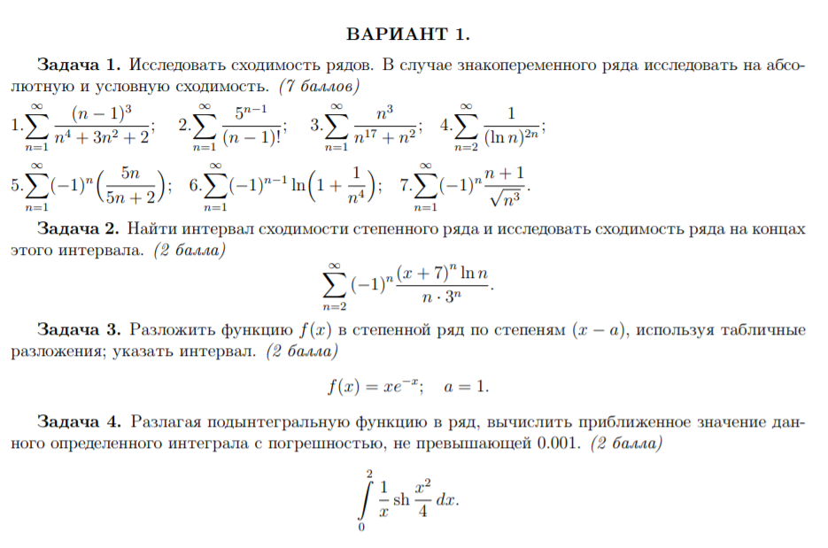
ДЗ 3: Ряды вариант 1
Описание
Все задания сделаны верно, преподаватель принял ДЗ (но не сказал баллы за него). Если вам понравился файл, пожалуйста, оцените его.
![]()
Характеристики домашнего задания
Предмет
Учебное заведение
Семестр
Номер задания
Вариант
Просмотров
179
Размер
3,34 Mb
Список файлов
ТПиР ДЗ№1.pdf
Комментарии
Нет комментариев
Стань первым, кто что-нибудь напишет!
МГТУ им. Н.Э.Баумана


















