Для студентов МГТУ им. Н.Э.Баумана по предмету Кратные интегралы и рядыКратные интегралыКратные интегралы
5,0052
2014-12-012024-09-10СтудИзба
ДЗ 1: Кратные интегралы вариант 3
-62%
Описание

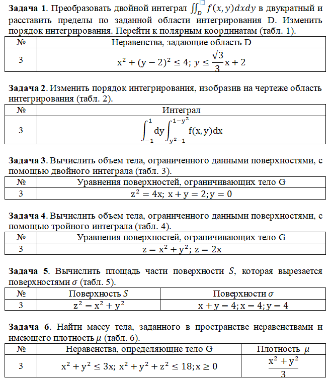
Задача 1 . Преобразовать двойной интеграл в двукратный и расставить пределы по заданной области интегрирования D . Изменить порядок интегрирования. Перейти к полярным координатам (табл. 1). Задача 2 . Изменить порядок интегрирования, изобразив на чертеже область интегрирования (табл. 2). Задача 3 . Вычислить объем тела, ограниченного данными поверхностями, с помощью двойного интеграла (табл. 3). Задача 4 . Вычислить объем тела, ограниченного данными поверхностями, с помощью тройного интеграла (табл. 4). Задача 5 . Вычислить площадь части поверхности , которая вырезается поверхностями (табл. 5). Задача 6 . Найти массу тела, заданного в пространстве неравенствами и имеющего плотность (табл.
6)..
Характеристики домашнего задания
Предмет
Учебное заведение
Семестр
Номер задания
Вариант
Просмотров
2067
Качество
Фото рукописных листов
Размер
1,08 Mb
Список файлов
Кратные интегралы.pdf

Вам все понравилось? Получите кэшбэк - 40 рублей на Ваш счёт при покупке. Поставьте оценку и напишите положительный комментарий к купленному файлу. После Вы получите деньги на ваш счет.