Для студентов МГТУ им. Н.Э.Баумана по предмету Композиционные материалыОпределение запаса устойчивости многостеночной (трёхслойной) оболочки из композиционного материалаОпределение запаса устойчивости многостеночной (трёхслойной) оболочки из композиционного материала
5,0053284
2022-10-032022-10-03СтудИзба
Задача: Определение запаса устойчивости многостеночной (трёхслойной) оболочки из композиционного материала
Описание
Определение запаса устойчивости многостеночной (трёхслойной) оболочки из композиционного материала
В качестве объекта исследования выбрана оболочка, состоящая из двух обшивок 1 и стенок 2 из перекрёстно армированных пакетов, а так же вставок 3 (см. рис.).
Общая устойчивость многостеночной оболочки м. б. рассчитана двумя способами.
При достаточно большом значении высоты стенок гипотезы Кирхгофа-Лява оказываются несправедливыми и дают большие погрешности из-за неучёта сдвиговых деформаций. В этом случае для оценки общей устойчивости многостеночной оболочки используются кинематические гипотезы ломаной линии:
Нормаль к исходной поверхности в заполнителе в процессе деформации оболочки поворачивается, не искривляясь, не деформируясь в поперечном направлении, но и не оставаясь перпендикулярной к деформированной исходной поверхности.
На основе этих гипотез производится исследование.
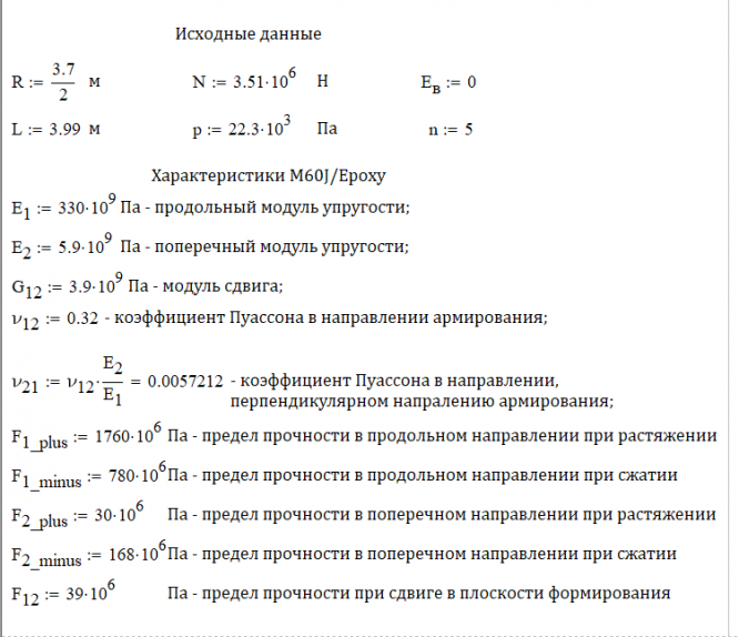
Материал обшивок - углепластик М60J/Epoxy.
Материал стенок - углепластик М60J/Epoxy.
Материал вставок - ....
Обшивки и стенки - монолитные многослойные перекрёстно армированные пакеты.
Схема армирования обшивок: (меняется в зависимости от толщины).
Схема армирования стенок: (меняется в зависимости от толщины).
В качестве объекта исследования выбрана оболочка, состоящая из двух обшивок 1 и стенок 2 из перекрёстно армированных пакетов, а так же вставок 3 (см. рис.).
Общая устойчивость многостеночной оболочки м. б. рассчитана двумя способами.
При достаточно большом значении высоты стенок гипотезы Кирхгофа-Лява оказываются несправедливыми и дают большие погрешности из-за неучёта сдвиговых деформаций. В этом случае для оценки общей устойчивости многостеночной оболочки используются кинематические гипотезы ломаной линии:
Нормаль к исходной поверхности в заполнителе в процессе деформации оболочки поворачивается, не искривляясь, не деформируясь в поперечном направлении, но и не оставаясь перпендикулярной к деформированной исходной поверхности.
На основе этих гипотез производится исследование.
Материал обшивок - углепластик М60J/Epoxy.
Материал стенок - углепластик М60J/Epoxy.
Материал вставок - ....
Обшивки и стенки - монолитные многослойные перекрёстно армированные пакеты.
Схема армирования обшивок: (меняется в зависимости от толщины).
Схема армирования стенок: (меняется в зависимости от толщины).


Характеристики решённой задачи
Предмет
Учебное заведение
Просмотров
5
Размер
1022,9 Kb
Список файлов
R_t_na_ustoy_t_tryokhsloynoy_tsil_obolochki_po_gip_lomannoy_linii.xmcd

Если нужен другой вариант работы или отдельная задача из любой работы, пишите в комментарии