Задача 21: Дефференциал
Описание
Дефференциал 00-000.06.21.21.00 ЧЕРТЕЖ
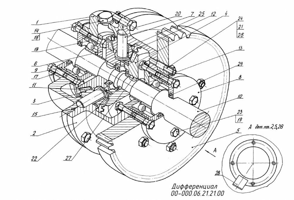
Дефференциал предназначен для автоматического выравнивания - натяжения ленты в процессе перепуска электродов на электропечах (ленты заправлены в барабаны) насаженные на внешние концы валов, поз. 10. Ленты и барабаны на чертеже не показаны).Дефференциал состоит из двух корпусов 1 и 2, соединенных между собой болтами 20 и гайками 21, шайбами 24. Между корпусами предусмотрена прокладка 15. На ступицу корпуса 2 насажено колесо зубчатое 5 со шпонкой 28 и закреплено шпильками 26. В корпусах установлена крестовина 7, выполненная за одно целое с четырьмя осями, на которые насажены втулки 12 и конические шестерни 3. Шестерни 3 постоянно находятся в зацеплении с двумя коническими колесами 4, которые соединены с приводными валами 10 шпонками 27 и закреплены гайками 22. В отверстие крестовины запрессована втулка 11, в которое вставлено колесо 4. Валы 10 вращаются в подшипниках 18, поджатые крышками 8,9 и втулками 13. Крышки крепятся к корпусам болтами 19. Утечку масла предотвращают сальниковые кольца 29. Для смены масла в корпус ввернуты пробки 1 с шайбами 16.
При одинаковом натяжении лент конические шестерни 3 не вращаются вокруг своих осей, при этом конические колеса 4 делают одинаковое число оборотов с зубчатыми колесами 5. Для выравнивания натяжения ленты конические шестерни 3 повернутся вокруг своих осей, ускоряя вращение соответствующего конического колеса.
Дефференциал 00-000.06.21.21.00 сборочный чертеж
Дефференциал 00-000.06.21.21.00 спецификация
Дефференциал 00-000.06.21.21.00 3д модель
Дефференциал 00-000.06.21.21.00 чертежи
Корпус 00-000.06.21.21.01
Корпус 00-000.06.21.21.02
Шестерня 00-000.06.21.21.03
Колесо коническое 00-000.06.21.21.04
Колесо зубчатое 00-000.06.21.21.05
Крышка 00-000.06.21.21.06
Крестовина 00-000.06.21.21.07
Крышка 00-000.06.21.21.08
Крышка 00-000.06.21.21.09
Вал 00-000.06.21.21.10
Втулка 00-000.06.21.21.11
Втулка 00-000.06.21.21.12
Втулка 00-000.06.21.21.13
Пробка 00-000.06.21.21.14
Все чертежи и 3d модели (все на скриншотах показано и присутствует в архиве) выполнены в КОМПАС 3D.Также открывать и просматривать, печатать чертежи и 3D-модели, выполненные в КОМПАСЕ можно просмоторщиком КОМПАС-3D Viewer.
Дефференциал предназначен для автоматического выравнивания - натяжения ленты в процессе перепуска электродов на электропечах (ленты заправлены в барабаны) насаженные на внешние концы валов, поз. 10. Ленты и барабаны на чертеже не показаны).Дефференциал состоит из двух корпусов 1 и 2, соединенных между собой болтами 20 и гайками 21, шайбами 24. Между корпусами предусмотрена прокладка 15. На ступицу корпуса 2 насажено колесо зубчатое 5 со шпонкой 28 и закреплено шпильками 26. В корпусах установлена крестовина 7, выполненная за одно целое с четырьмя осями, на которые насажены втулки 12 и конические шестерни 3. Шестерни 3 постоянно находятся в зацеплении с двумя коническими колесами 4, которые соединены с приводными валами 10 шпонками 27 и закреплены гайками 22. В отверстие крестовины запрессована втулка 11, в которое вставлено колесо 4. Валы 10 вращаются в подшипниках 18, поджатые крышками 8,9 и втулками 13. Крышки крепятся к корпусам болтами 19. Утечку масла предотвращают сальниковые кольца 29. Для смены масла в корпус ввернуты пробки 1 с шайбами 16. При одинаковом натяжении лент конические шестерни 3 не вращаются вокруг своих осей, при этом конические колеса 4 делают одинаковое число оборотов с зубчатыми колесами 5. Для выравнивания натяжения ленты конические шестерни 3 повернутся вокруг своих осей, ускоряя вращение соответствующего конического колеса.
Дефференциал 00-000.06.21.21.00 сборочный чертеж
Дефференциал 00-000.06.21.21.00 спецификация
Дефференциал 00-000.06.21.21.00 3д модель
Дефференциал 00-000.06.21.21.00 чертежи
Корпус 00-000.06.21.21.01
Корпус 00-000.06.21.21.02
Шестерня 00-000.06.21.21.03
Колесо коническое 00-000.06.21.21.04
Колесо зубчатое 00-000.06.21.21.05
Крышка 00-000.06.21.21.06
Крестовина 00-000.06.21.21.07
Крышка 00-000.06.21.21.08
Крышка 00-000.06.21.21.09
Вал 00-000.06.21.21.10
Втулка 00-000.06.21.21.11
Втулка 00-000.06.21.21.12
Втулка 00-000.06.21.21.13
Пробка 00-000.06.21.21.14
Все чертежи и 3d модели (все на скриншотах показано и присутствует в архиве) выполнены в КОМПАС 3D.Также открывать и просматривать, печатать чертежи и 3D-модели, выполненные в КОМПАСЕ можно просмоторщиком КОМПАС-3D Viewer.Файлы условия, демо
Характеристики решённой задачи
Предмет
Семестр
Номер задания
Программы
Теги
Просмотров
1
Качество
Идеальное компьютерное
Размер
2,14 Mb
Список файлов
00-000.06.21.21
00-000.06.21.21.00 СБ_Дефференциал.a3d
00-000.06.21.21.00 СБ_Дефференциал.cdw
00-000.06.21.21.00 СП_Дефференциал.cdw
00-000.06.21.21.01 Корпус.cdw
00-000.06.21.21.01_Корпус.m3d
00-000.06.21.21.02 Корпус.cdw
00-000.06.21.21.02_Корпус.m3d
00-000.06.21.21.03 Шестерня.cdw
00-000.06.21.21.03_Шестерня.m3d
00-000.06.21.21.04 Колесо коническое.cdw
00-000.06.21.21.04_Колесо коническое.m3d
00-000.06.21.21.05 Колесо зубчатое.cdw
00-000.06.21.21.05_Колесо зубчатое.m3d
00-000.06.21.21.06 Крышка.cdw
00-000.06.21.21.06_Крышка.m3d
00-000.06.21.21.07 Крестовина.cdw
00-000.06.21.21.07_Крестовина.m3d
00-000.06.21.21.08_Крышка.m3d
00-000.06.21.21.09 Крышка.cdw
00-000.06.21.21.09_Крышка.m3d
00-000.06.21.21.10 Вал.cdw
00-000.06.21.21.10_Вал.m3d
00-000.06.21.21.11 Втулка.cdw
00-000.06.21.21.11_Втулка.m3d
00-000.06.21.21.12_Втулка.m3d
00-000.06.21.21.13_Втулка.m3d
00-000.06.21.21.14 Пробка.cdw
00-000.06.21.21.14_Пробка.m3d
Поз.15_Прокладка.m3d
Поз.16_Прокладка.m3d
Комментарии
Нет комментариев
Стань первым, кто что-нибудь напишет!
coolns























