Для студентов МГТУ им. Н.Э.Баумана по предмету Интегралы и дифференциальные уравнения (ИиДУ)Дифференциальные уравненияДифференциальные уравнения
4,97514335
2023-05-252025-02-11СтудИзба
Вариант 4 - ДЗ №2 - "Дифференциальные уравнения" - 6 задач
ДЗ 2: Дифференциальные уравнения вариант 4
-43%
Описание
Типовой расчет №2 по математическому анализу, "Дифференциальные уравнения", зачтено
Условие:
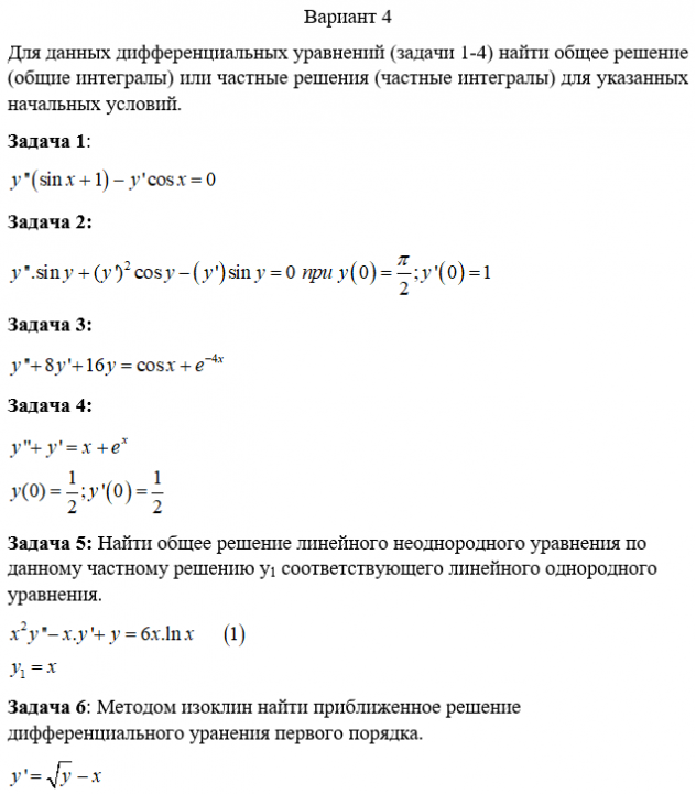
Задача 1:
Задача 2:
Задача 3:
Задача 4:
Задача 5:
Задача 6:
Показать/скрыть дополнительное описание
Условие:







Показать/скрыть дополнительное описание
Типовой расчет по интегралам МГТУ.
Характеристики домашнего задания
Учебное заведение
Семестр
Номер задания
Вариант
Просмотров
15
Качество
Фото рукописных листов
Размер
3,91 Mb
Список файлов
Вариант 4 Диффуры 2 372.pdf

Спасибо за покупку! Я буду очень рад, если поставишь справедливую оценку купленному файлу :3 Ищи больше работ в моём профиле, там много нужного тебе!