Для студентов МГТУ им. Н.Э.Баумана по предмету Интегралы и дифференциальные уравнения (ИиДУ)Дифференциальные уравненияДифференциальные уравнения
5,0057
2023-05-212025-02-11СтудИзба
Вариант 1 - ДЗ №2 - "Дифференциальные уравнения" - 5 задач
ДЗ 2: Дифференциальные уравнения вариант 1
-43%
Описание
Типовой расчет №2 по математическому анализу, "Дифференциальные уравнения", зачтено
Условие:
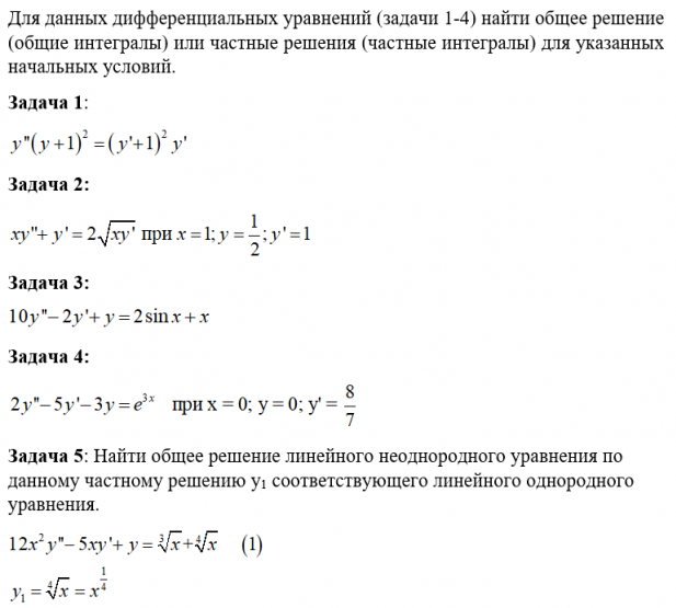
Задача 1:
Задача 2:
Задача 3:
Задача 4:
Задача 5:
Показать/скрыть дополнительное описание
Условие:

Задача 1:




Задача 5:

Типовой расчет по интегралам МГТУ математический анализ 2 семестр домашнее задание.
Характеристики домашнего задания
Учебное заведение
Семестр
Номер задания
Вариант
Просмотров
80
Качество
Фото рукописных листов
Размер
1,19 Mb
Список файлов
Вариант 1 Диффуры 2 332.pdf

Спасибо за покупку! Я буду очень рад, если поставишь справедливую оценку купленному файлу :3 Ищи больше работ в моём профиле, там много нужного тебе!