Для студентов МГТУ им. Н.Э.Баумана по предмету Интегралы и дифференциальные уравнения (ИиДУ)Приложение определенного интегралаПриложение определенного интеграла
5,00516
2023-03-182025-04-23СтудИзба
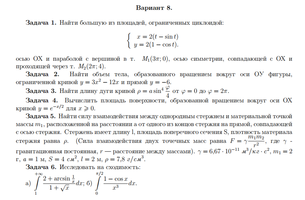
ДЗ 1: Приложение определенного интеграла вариант 8
-66%
Описание
Зачтено на максимальный балл 🥰🥰🔥 ⚡ 🔥 ⚡ 🔥 ⚡
При покупке оставьте комментарий и Вы можете получить подарок!! 🎁 🎁🎁
Если что-то Вам не понятно в файле,задайте вопрос ниже в комментарии и Я отвечу,







Характеристики домашнего задания
Учебное заведение
Семестр
Номер задания
Вариант
Программы
Просмотров
153
Качество
Идеальное компьютерное
Размер
472,27 Kb
Список файлов
Вариант8 Дз1-Difu-СМ.docx

Ваше удовлетворение является нашим приоритетом, если вы удовлетворены нами, пожалуйста, оставьте нам 5 ЗВЕЗД и позитивных комментариев. Спасибо большое!. Смотрите файлы в моем профиле, там есть много полезных !