Для студентов МГТУ им. Н.Э.Баумана по предмету Интегралы и дифференциальные уравнения (ИиДУ)Определенный интегралОпределенный интеграл
5,00512
2023-02-072025-04-23СтудИзба
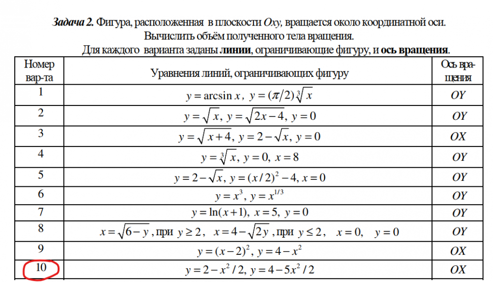
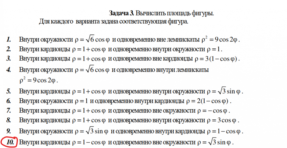
ДЗ 1: Определенный интеграл вариант 10
-66%
Описание
Характеристики домашнего задания
Учебное заведение
Семестр
Номер задания
Вариант
Программы
Просмотров
156
Размер
330,01 Kb
Список файлов
Вариант10 Дз1-Difu-МТ-СМ.docx

Ваше удовлетворение является нашим приоритетом, если вы удовлетворены нами, пожалуйста, оставьте нам 5 ЗВЕЗД и позитивных комментариев. Спасибо большое!. Смотрите файлы в моем профиле, там есть много полезных !