Для студентов МГТУ им. Н.Э.Баумана по предмету Интегралы и дифференциальные уравнения (ИиДУ)Приложение определенного интегралаПриложение определенного интеграла
5,0055
2023-02-042025-04-23СтудИзба
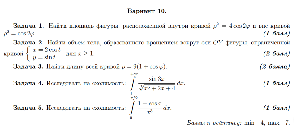
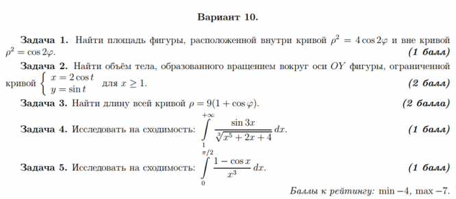
ДЗ 1: Приложение определенного интеграла вариант 10
-66%
Описание
Характеристики домашнего задания
Учебное заведение
Семестр
Номер задания
Вариант
Программы
Просмотров
265
Качество
Идеальное компьютерное
Размер
527,07 Kb
Список файлов
Вариант10 Дз1-Difu-IU.docx

Ваше удовлетворение является нашим приоритетом, если вы удовлетворены нами, пожалуйста, оставьте нам 5 ЗВЕЗД и позитивных комментариев. Спасибо большое!. Смотрите файлы в моем профиле, там есть много полезных !