Для студентов МГТУ им. Н.Э.Баумана по предмету Интегралы и дифференциальные уравнения (ИиДУ)Дифференциальные уравненияДифференциальные уравнения
5,00511
2022-06-202025-02-11СтудИзба
Вариант 15 - ДЗ №2 - "Дифференциальные уравнения" - 5 задач
ДЗ 2: Дифференциальные уравнения вариант 15
-43%
Описание
Типовой расчет №2 по математическому анализу, "Дифференциальные уравнения", зачтено
Условие:
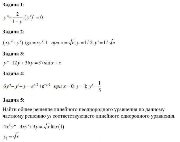
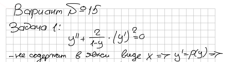
Задача 1:
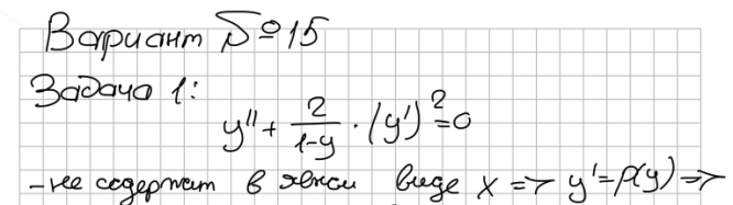
Задача 2:
Задача 3:
Задача 4:
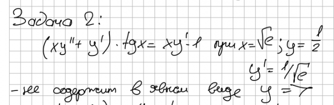
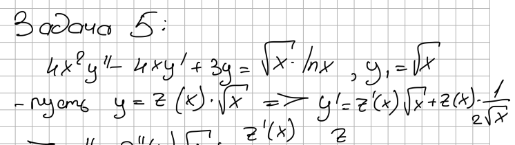
Задача 5:
Показать/скрыть дополнительное описание
Условие:


Задача 2:

Задача 3:

Задача 4:

Задача 5:

Показать/скрыть дополнительное описание
Типовой расчет по интегралам МГТУ математический анализ 2 семестр домашнее задание.
Характеристики домашнего задания
Учебное заведение
Семестр
Номер задания
Вариант
Просмотров
111
Качество
Идеальное компьютерное
Размер
3,72 Mb
Список файлов
Вариант 15 Диффуры 2 30.pdf

Спасибо за покупку! Я буду очень рад, если поставишь справедливую оценку купленному файлу :3 Ищи больше работ в моём профиле, там много нужного тебе!