Для студентов МГТУ им. Н.Э.Баумана по предмету Интегралы и дифференциальные уравнения (ИиДУ)Приложение определенного интегралаПриложение определенного интеграла
5,0054
2022-05-302025-02-11СтудИзба
ДЗ 1: Приложение определенного интеграла вариант 7
-43%
Описание
Типовой расчет №1 по математическому анализу, "Определенный интеграл", зачтено
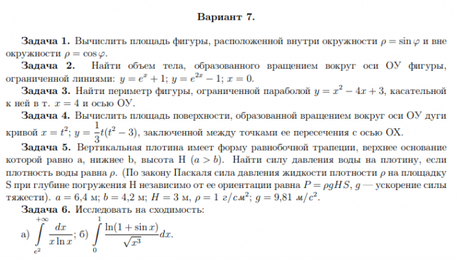
Условие:
Примеры решения:
Условие:

Примеры решения:







Файлы условия, демо
Характеристики домашнего задания
Учебное заведение
Семестр
Номер задания
Вариант
Просмотров
41
Качество
Фото рукописных листов
Размер
4,38 Mb
Список файлов
Вариант 7 Интегралы 33.docx

Спасибо за покупку! Я буду очень рад, если поставишь справедливую оценку купленному файлу :3 Ищи больше работ в моём профиле, там много нужного тебе!