Для студентов МГТУ им. Н.Э.Баумана по предмету Интегралы и дифференциальные уравнения (ИиДУ)Дифференциальные уравненияДифференциальные уравнения
4,795451
2022-04-302024-11-27СтудИзба
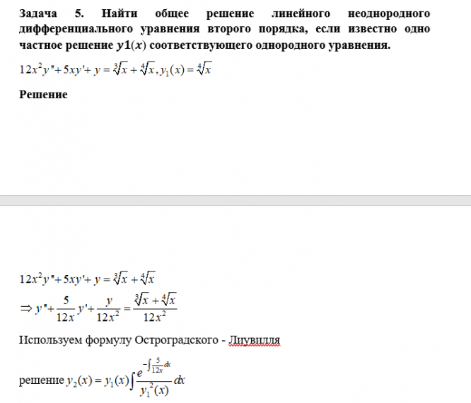
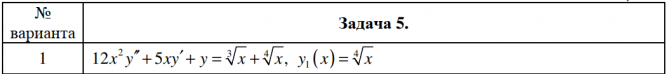
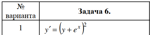
ДЗ 2: Дифференциальные уравнения вариант 1
Бестселлер
-66%
Описание
Характеристики домашнего задания
Учебное заведение
Семестр
Номер задания
Вариант
Программы
Просмотров
769
Качество
Идеальное компьютерное
Размер
300,36 Kb
Список файлов
Вариант1 Дз2-Difu-МТ.docx

Ваше удовлетворение является нашим приоритетом, если вы удовлетворены нами, пожалуйста, оставьте нам 5 ЗВЕЗД и позитивных комментариев. Спасибо большое!. Смотрите файлы в моем профиле, там есть много полезных !
Комментарии

Отзыв
нормально