Для студентов МГТУ им. Н.Э.Баумана по предмету Интегралы и дифференциальные уравнения (ИиДУ)Определенный интегралОпределенный интеграл
5,0055
2022-04-232025-02-11СтудИзба
ДЗ 1: Определенный интеграл вариант 15
-43%
Описание
Типовой расчет №1 по математическому анализу, "Определенный интеграл", зачтено
Задача 1:
Задача 2:
Задача 3:
Задача 4:
Задача 5:
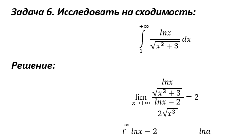
Задача 6:
Задача 7:
![]()
Задача 1:


Задача 3:





Характеристики домашнего задания
Учебное заведение
Семестр
Номер задания
Вариант
Просмотров
99
Качество
Идеальное компьютерное
Размер
236,29 Kb
Список файлов
Варианты 15 Инты 1 82.docx

Спасибо за покупку! Я буду очень рад, если поставишь справедливую оценку купленному файлу :3 Ищи больше работ в моём профиле, там много нужного тебе!