Для студентов МГТУ им. Н.Э.Баумана по предмету Интегралы и дифференциальные уравнения (ИиДУ)Приложение определенного интегралаПриложение определенного интеграла
5,0052
2022-04-232025-02-11СтудИзба
ДЗ 1: Приложение определенного интеграла вариант 1
-43%
Описание
Типовой расчет №1 по математическому анализу, "Определенный интеграл", без № 6, зачтено
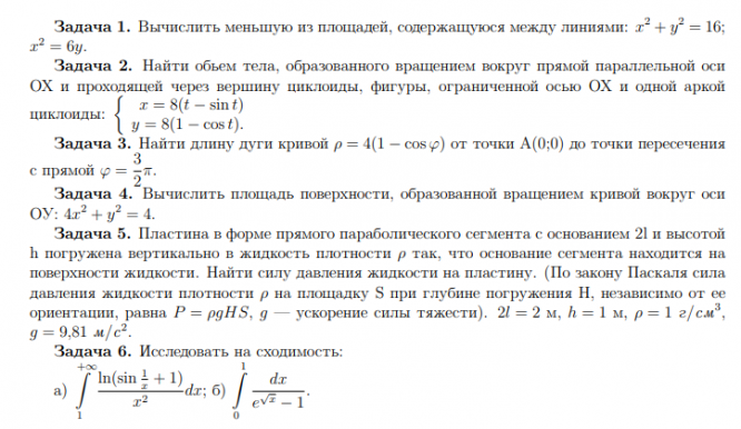
Условие:
Примеры решения:
![]()
Условие:






Файлы условия, демо
Характеристики домашнего задания
Учебное заведение
Семестр
Номер задания
Вариант
Просмотров
44
Качество
Фото рукописных листов
Размер
2,48 Mb
Список файлов
Вариант 1 Инты 1 68.pdf

Спасибо за покупку! Я буду очень рад, если поставишь справедливую оценку купленному файлу :3 Ищи больше работ в моём профиле, там много нужного тебе!