Для студентов МГТУ им. Н.Э.Баумана по предмету Интегралы и дифференциальные уравнения (ИиДУ)Приложение определенного интегралаПриложение определенного интеграла
5,0055
2022-03-312025-04-23СтудИзба
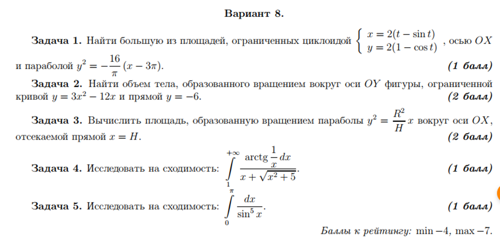
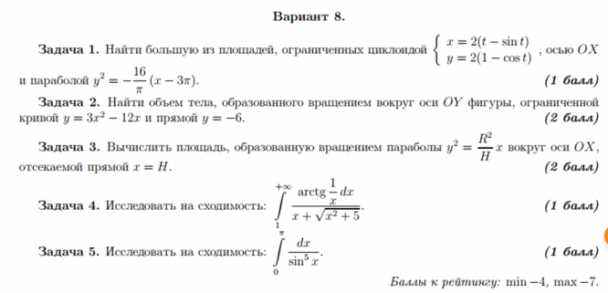
ДЗ 1: Приложение определенного интеграла вариант 8
-66%
Описание
Характеристики домашнего задания
Учебное заведение
Семестр
Номер задания
Вариант
Программы
Просмотров
479
Качество
Идеальное компьютерное
Размер
237,74 Kb
Список файлов
Вариант8 Дз1-Difu-IU.docx

Ваше удовлетворение является нашим приоритетом, если вы удовлетворены нами, пожалуйста, оставьте нам 5 ЗВЕЗД и позитивных комментариев. Спасибо большое!. Смотрите файлы в моем профиле, там есть много полезных !