Для студентов МГТУ им. Н.Э.Баумана по предмету Интегралы и дифференциальные уравнения (ИиДУ)Дифференциальные уравнения высших порядковДифференциальные уравнения высших порядков
5,00512
2014-09-062024-09-10СтудИзба
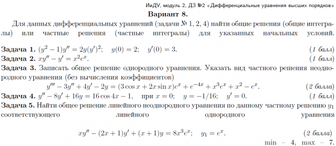
ДЗ 2: Дифференциальные уравнения высших порядков вариант 8
-62%
Описание
Характеристики домашнего задания
Учебное заведение
Семестр
Номер задания
Вариант
Просмотров
1818
Качество
Фото рукописных листов
Размер
6,8 Mb
Список файлов
Дифференциальные уравнения высших порядков.pdf

Вам все понравилось? Получите кэшбэк - 40 рублей на Ваш счёт при покупке. Поставьте оценку и напишите положительный комментарий к купленному файлу. После Вы получите деньги на ваш счет.