Для студентов МГТУ им. Н.Э.Баумана по предмету Интегралы и дифференциальные уравнения (ИиДУ)Определенный интегралОпределенный интеграл
5,0055
2021-08-302021-08-30СтудИзба
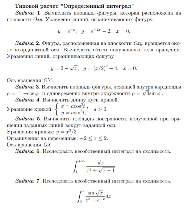
ДЗ 1: Определенный интеграл вариант 5
Описание
Принятый типовик, все задачи
![]()

Характеристики домашнего задания
Учебное заведение
Семестр
Номер задания
Вариант
Просмотров
55
Качество
Фото рукописных листов
Размер
3,3 Mb
Список файлов
типовой_расчет1.pdf
Комментарии
Нет комментариев
Стань первым, кто что-нибудь напишет!
МГТУ им. Н.Э.Баумана


















