Для студентов МГТУ им. Н.Э.Баумана по предмету Интегралы и дифференциальные уравнения (ИиДУ)Определенный интегралОпределенный интеграл
5,0051
2021-06-062021-06-06СтудИзба
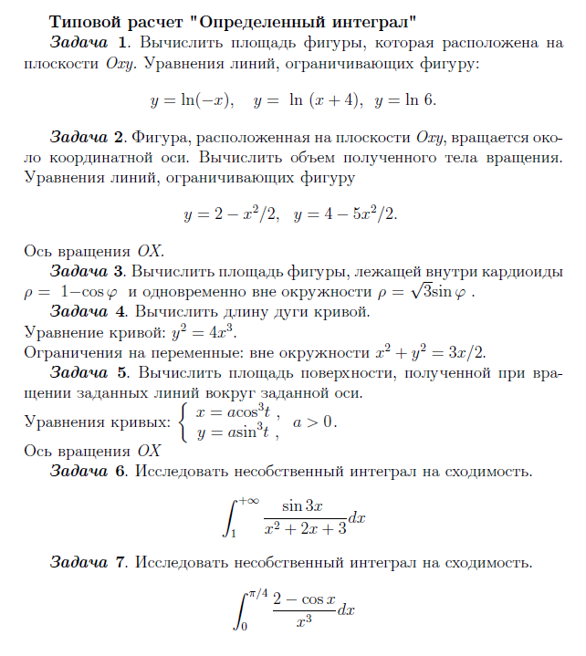
ДЗ 1: Определенный интеграл вариант 10
Описание
Типовой расчет №1 (дистант)Принято Голосовым А.О.
![]()

Характеристики домашнего задания
Учебное заведение
Семестр
Номер задания
Вариант
Просмотров
71
Качество
Фото рукописных листов
Размер
8 Mb
Список файлов
Комментарии
Нет комментариев
Стань первым, кто что-нибудь напишет!
МГТУ им. Н.Э.Баумана
izum

















