Для студентов МГТУ им. Н.Э.Баумана по предмету Интегралы и дифференциальные уравнения (ИиДУ)Дифференциальные уравненияДифференциальные уравнения
4,87534
2021-03-272024-09-03СтудИзба
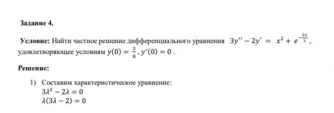
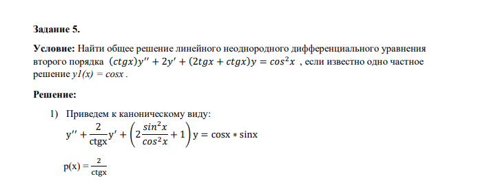
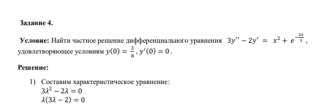
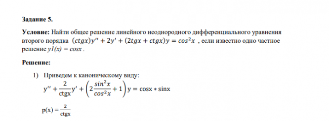
ДЗ 2: Дифференциальные уравнения вариант 7
-66%
Описание
Интегралы и дифференциальные уравнения (2-й семестр)
Зачтено на максимальный балл
![]()
Характеристики домашнего задания
Учебное заведение
Семестр
Номер задания
Вариант
Просмотров
811
Качество
Идеальное компьютерное
Размер
787,89 Kb
Список файлов
Типовой расчет №2 вариант 7 (проверено 2021г).pdf

Друзья, спасибо за доверие! Если вам понравилась работа – поставьте 5⭐ и напишите отзыв. Это поможет другим студентам, а мне даст силы делать ещё больше качественных материалов для вас 🔥