Для студентов МГТУ им. Н.Э.Баумана по предмету Интегралы и дифференциальные уравнения (ИиДУ)Дифференциальные уравнения высших порядковДифференциальные уравнения высших порядков
4,68568
2021-03-032021-03-03СтудИзба
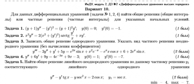
ДЗ 2: Дифференциальные уравнения высших порядков вариант 10
Описание
Характеристики домашнего задания
Учебное заведение
Семестр
Номер задания
Вариант
Просмотров
27
Качество
Фото рукописных листов
Размер
4,6 Mb
Список файлов
ДУ ДЗ 10 вариант.pdf
МГТУ им. Н.Э.Баумана
OldmanUFO

















