Для студентов МГТУ им. Н.Э.Баумана по предмету Интегралы и дифференциальные уравнения (ИиДУ)Дифференциальные уравнения высших порядковДифференциальные уравнения высших порядков
5,0052
2021-01-312021-01-31СтудИзба
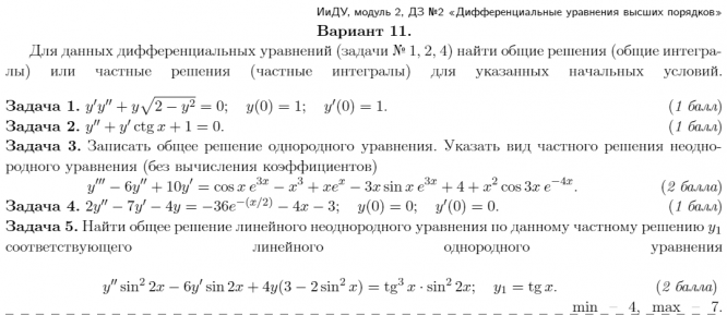
ДЗ 2: Дифференциальные уравнения высших порядков вариант 11
Описание
Характеристики домашнего задания
Учебное заведение
Семестр
Номер задания
Вариант
Просмотров
31
Качество
Скан рукописных листов
Размер
1,36 Mb
МГТУ им. Н.Э.Баумана


















