Для студентов МГТУ им. Н.Э.Баумана по предмету Интегралы и дифференциальные уравнения (ИиДУ)Приложение определенного интегралаПриложение определенного интеграла
5,00510
2021-01-262021-01-26СтудИзба
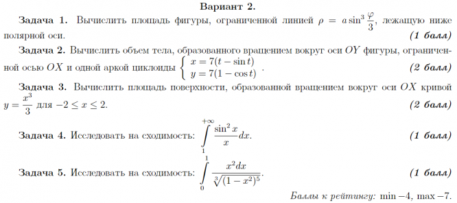
ДЗ 1: Приложение определенного интеграла вариант 2
Описание
Характеристики домашнего задания
Учебное заведение
Семестр
Номер задания
Вариант
Просмотров
138
Качество
Фото рукописных листов
Размер
3,48 Mb
Список файлов
1611608112-d2ea9270d174d8e5f04faa46c5c4fc91.pdf
Комментарии
Нет комментариев
Стань первым, кто что-нибудь напишет!
МГТУ им. Н.Э.Баумана



















