Для студентов МГТУ им. Н.Э.Баумана по предмету Интегралы и дифференциальные уравнения (ИиДУ)Дифференциальные уравнения высших порядковДифференциальные уравнения высших порядков
5,0057
2020-05-262020-05-26СтудИзба
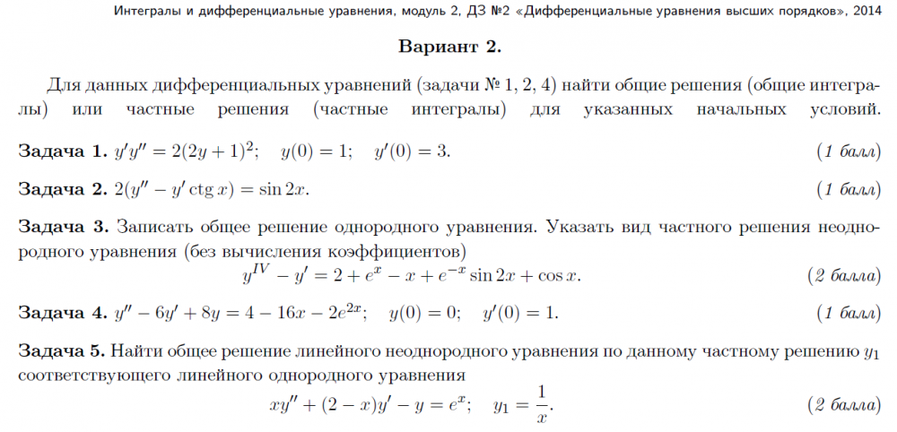
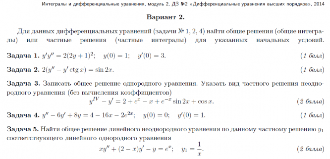
ДЗ 2: Дифференциальные уравнения высших порядков вариант 2
Описание
Характеристики домашнего задания
Учебное заведение
Семестр
Номер задания
Вариант
Просмотров
155
Качество
Идеальное компьютерное
Размер
133,23 Kb
Список файлов
Задача №5 - проверка (вариант №2).xmcd
Домашнее задание №2 Дифференциальные уравнения высших порядков (вариант №2).pdf

Всё на свете могло быть иным, но иметь тот же смысл. Но иначе и быть не могло.