Для студентов МГТУ им. Н.Э.Баумана по предмету Интегралы и дифференциальные уравнения (ИиДУ)Дифференциальные уравненияДифференциальные уравнения
4,62544
2020-06-262020-06-26СтудИзба
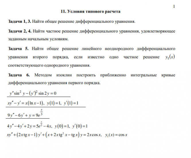
ДЗ 2: Дифференциальные уравнения вариант 12
Описание
Характеристики домашнего задания
Учебное заведение
Семестр
Номер задания
Вариант
Просмотров
65
Качество
Фото рукописных листов
Размер
407,67 Kb
Список файлов
ТР2 12 вариант.pdf
МГТУ им. Н.Э.Баумана



















