Для студентов МГТУ им. Н.Э.Баумана по предмету Интегралы и дифференциальные уравнения (ИиДУ)Дифференциальные уравнения высших порядковДифференциальные уравнения высших порядков
5,0052
2020-05-312021-01-27СтудИзба
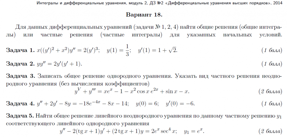
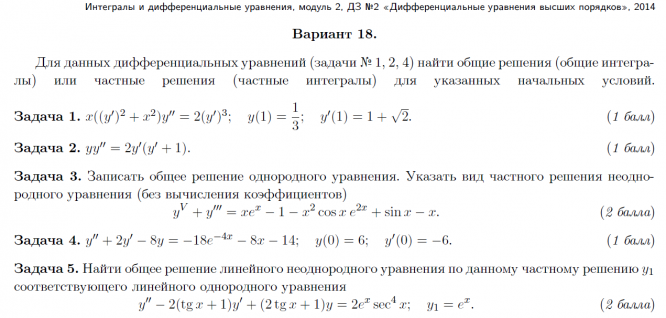
ДЗ 2: Дифференциальные уравнения высших порядков вариант 18
Описание
Характеристики домашнего задания
Учебное заведение
Семестр
Номер задания
Вариант
Просмотров
156
Качество
Идеальное компьютерное
Размер
126,82 Kb
Список файлов
Домашнее задание №2 Дифференциальные уравнения высших порядков (вариант №18).pdf

Всё на свете могло быть иным, но иметь тот же смысл. Но иначе и быть не могло.