Для студентов МГТУ им. Н.Э.Баумана по предмету Интегралы и дифференциальные уравнения (ИиДУ)Дифференциальные уравнения высших порядковДифференциальные уравнения высших порядков
5,00525
2019-05-202019-05-20СтудИзба
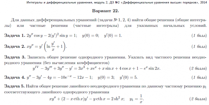
ДЗ 2: Дифференциальные уравнения высших порядков вариант 22
Описание
Характеристики домашнего задания
Учебное заведение
Семестр
Номер задания
Вариант
Просмотров
670
Качество
Идеальное компьютерное
Размер
157,05 Kb
Список файлов
Домашнее задание №2 Дифференциальные уравнения высших порядков (вариант №22).pdf
Задача №5 (проверка).xmcd
Обратная связь.txt

Всё на свете могло быть иным, но иметь тот же смысл. Но иначе и быть не могло.