Для студентов МГТУ им. Н.Э.Баумана по предмету Интегралы и дифференциальные уравнения (ИиДУ)Определенный интегралОпределенный интеграл
4,96529766
2023-02-262024-08-31СтудИзба
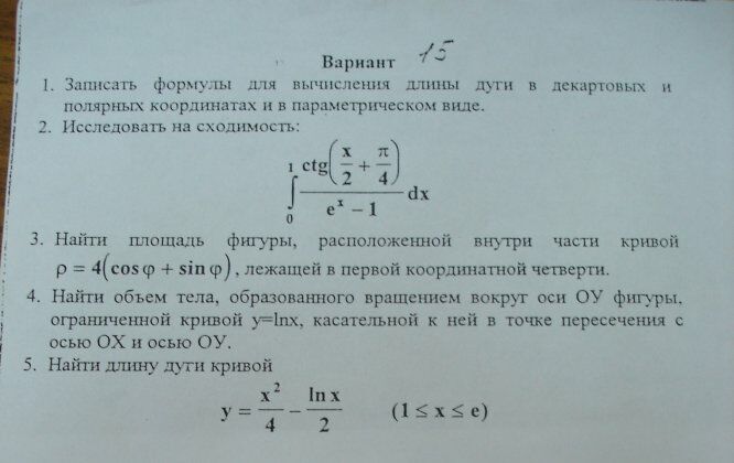
Ответы к контрольной работе 1: Определенный интеграл вариант 15, 31
-60%
Описание
Файлы условия, демо
Характеристики ответов (шпаргалок) к КР
Учебное заведение
Семестр
Номер задания
Просмотров
13
Качество
Фото печатных листов
Размер
16,18 Kb
Список файлов
15,31.jpg

Вам все понравилось? Получите кэшбэк - 40 рублей на Ваш счёт при покупке. Поставьте оценку и напишите положительный комментарий к купленному файлу. После Вы получите деньги на ваш счет.