Для студентов МГТУ им. Н.Э.Баумана по предмету Интегралы и дифференциальные уравнения (ИиДУ)Неопределенный интегралНеопределенный интеграл
4,92523024
2021-02-102021-02-10СтудИзба
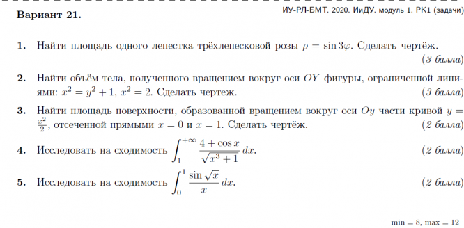
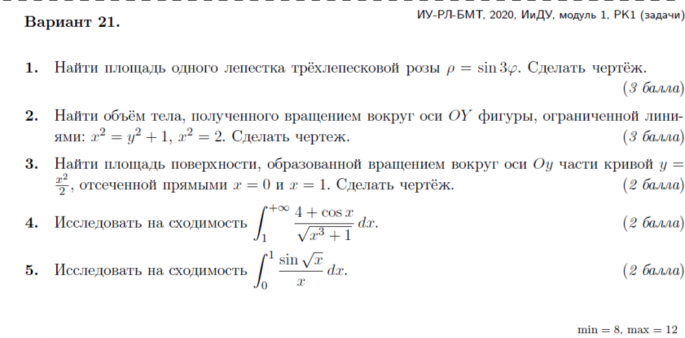
Ответы к контрольной работе 1: Неопределенный интеграл вариант 21
Описание
Характеристики ответов (шпаргалок) к КР
Учебное заведение
Семестр
Номер задания
Вариант
Просмотров
201
Качество
Скан рукописных листов
Размер
3,3 Mb
Список файлов
Неопределенный интеграл.pdf

Вам все понравилось? Получите кэшбэк - 40 рублей на Ваш счёт при покупке. Поставьте оценку и напишите положительный комментарий к купленному файлу. После Вы получите деньги на ваш счет.