Для студентов МГТУ им. Н.Э.Баумана по предмету ИнформатикаПрочитать и проанализировать задание в соответствии со своим вариантом. 2. Разработать схему алгоритма решения задачи. 3. Написать программу. 4. ВызваПрочитать и проанализировать задание в соответствии со своим вариантом. 2. Разработать схему алгоритма решения задачи. 3. Написать программу. 4. Вызва
4,90547028
2021-04-182024-08-10СтудИзба
Прочитать и проанализировать задание в соответствии со своим вариантом. 2. Разработать схему алгоритма решения задачи. 3. Написать программу. 4. Вызвать среду программирования Visual Studio 2008, создать новый проект консольного приложения и ввести т
-82%
Описание
Цель работы: изучение операторов организации ветвления, приемов создания программ, обеспечивающих выполнение альтернативных действий.
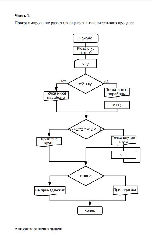
Задачи: 1. Прочитать и проанализировать задание в соответствии со своим вариантом. 2. Разработать схему алгоритма решения задачи. 3. Написать программу. 4. Вызвать среду программирования Visual Studio 2008, создать новый проект консольного приложения и ввести текст программы в редактор среды программирования. 5. Подобрать тестовые данные. 6. Отладить программу на выбранных тестовых данных. 7. Составить отчет по лабораторной работе.
![]()
Задачи: 1. Прочитать и проанализировать задание в соответствии со своим вариантом. 2. Разработать схему алгоритма решения задачи. 3. Написать программу. 4. Вызвать среду программирования Visual Studio 2008, создать новый проект консольного приложения и ввести текст программы в редактор среды программирования. 5. Подобрать тестовые данные. 6. Отладить программу на выбранных тестовых данных. 7. Составить отчет по лабораторной работе.

Характеристики лабораторной работы
Предмет
Учебное заведение
Номер задания
Просмотров
123
Размер
499,28 Kb
Список файлов
Лабораторная работа №2 (Программирование разветвляющегося вычислительного процесса).pdf

Друзья, спасибо за доверие! Если вам понравилась работа – поставьте 5⭐ и напишите отзыв. Это поможет другим студентам, а мне даст силы делать ещё больше качественных материалов для вас 🔥