Для студентов по предмету ХимияЗадача 618 - по известным экспериментальным данным (n — порядок реакции; Ea — энергия активации; k0 — предэкспоненциальный множитель в уравнении АрренЗадача 618 - по известным экспериментальным данным (n — порядок реакции; Ea — энергия активации; k0 — предэкспоненциальный множитель в уравнении Аррен
4,9957556
2024-07-272024-07-27СтудИзба
🌟❗Подробное объяснение, легкое для понимания❗💥
Задача 618 - по известным экспериментальным данным (n — порядок реакции; Ea — энергия активации; k0 — предэкспоненциальный множитель в уравнении Аррениуса (имеет размерность скорости соответствующего порядка); Т1 и Т2 — начальная и конечная температу
Описание
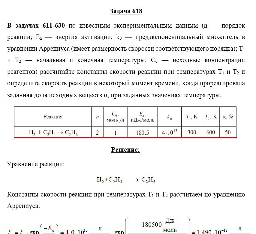
В задачах 611-630 по известным экспериментальным данным (n — порядок реакции; Ea — энергия активации; k0 — предэкспоненциальный множитель в уравнении Аррениуса (имеет размерность скорости соответствующего порядка); Т1 и Т2 — начальная и конечная температуры; С0 — исходные концентрации реагентов) рассчитайте константы скорости реакции при температурах Т1 и Т2 и определите скорость реакции в некоторый момент времени, когда прореагировала заданная доля исходных веществ α, при заданных значениях температуры.
![]()
ДЕМО
Показать/скрыть дополнительное описание

ДЕМО ![]()

В задачах 611-630 по известным экспериментальным данным (n — порядок реакции; Ea — энергия активации; k0 — предэкспоненциальный множитель в уравнении Аррениуса (имеет размерность скорости соответствующего порядка); Т1 и Т2 — начальная и конечная температуры; С0 — исходные концентрации реагентов) рассчитайте константы скорости реакции при температурах Т1 и Т2 и определите скорость реакции в некоторый момент времени, когда прореагировала заданная доля исходных веществ α, при заданных значениях температуры..
Характеристики решённой задачи
Предмет
Номер задания
Программы
Теги
Просмотров
1
Качество
Идеальное компьютерное
Размер
68,9 Kb
Список файлов
Задача 618.docx

Если работа Вам была полезна, Пожалуйста, потратьте несколько секунд, чтобы оставить нам 5 ЗВЁЗД и положительный отзывы. Мы Вам глубоко признателены!