Для студентов по предмету ХимияЗадача 1216 - Определите направление, в котором реакция может протекать самопроизвольно, используя окислительно-восстановительные потенциалы отдельныЗадача 1216 - Определите направление, в котором реакция может протекать самопроизвольно, используя окислительно-восстановительные потенциалы отдельны
4,9957521
2024-07-062024-07-06СтудИзба
🌟❗Подробное объяснение, легкое для понимания❗💥
Задача 1216 - Определите направление, в котором реакция может протекать самопроизвольно, используя окислительно-восстановительные потенциалы отдельных полуреаций, вычислите стандартную энергию Гиббса ΔrG0298 и константу равновесия реакции.
Описание
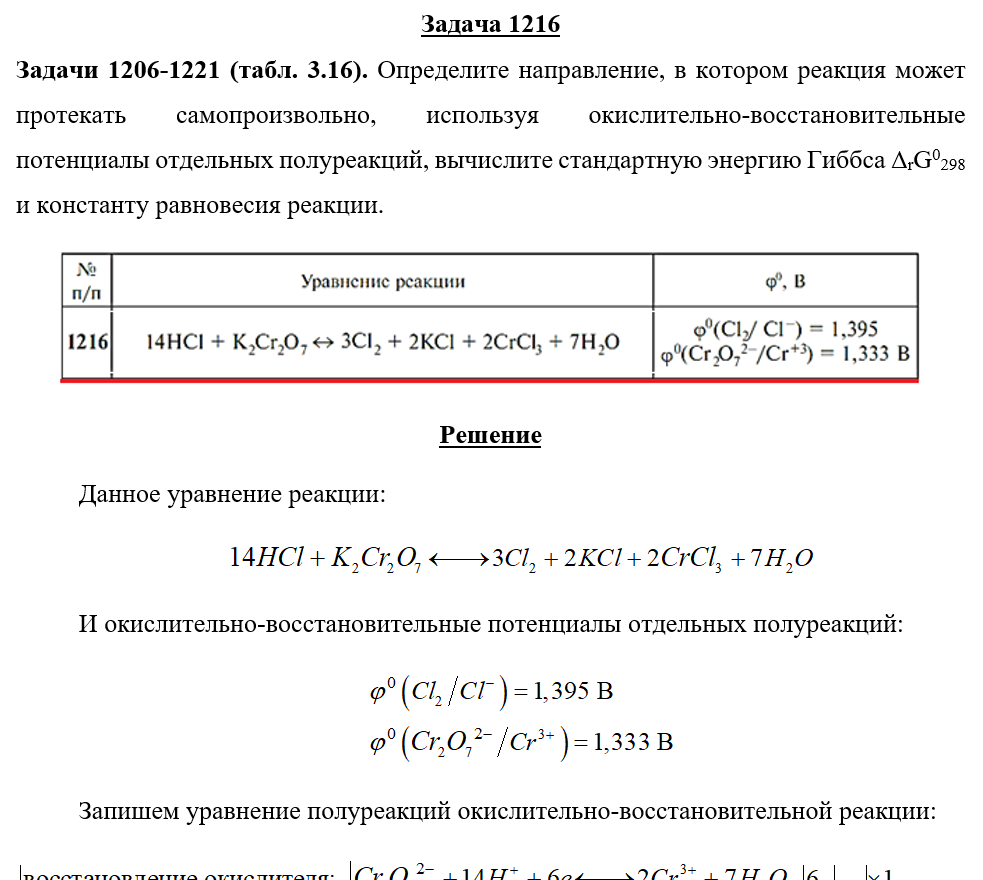
Задачи 1206-1221 (табл. 3.16). Определите направление, в котором реакция может протекать самопроизвольно, используя окислительно-восстановительные потенциалы отдельных полуреаций, вычислите стандартную энергию Гиббса ΔrG0298 и константу равновесия реакции.
![]()
![]()
Показать/скрыть дополнительное описание

ДЕМО


Задачи 1206-1221 (табл. 3.16). Определите направление, в котором реакция может протекать самопроизвольно, используя окислительно-восстановительные потенциалы отдельных полуреаций, вычислите стандартную энергию Гиббса ΔrG0298 и константу равновесия реакции..
Характеристики решённой задачи
Предмет
Номер задания
Программы
Теги
Просмотров
1
Качество
Идеальное компьютерное
Размер
54,77 Kb
Список файлов
Задача 1216.docx

Если работа Вам была полезна, Пожалуйста, потратьте несколько секунд, чтобы оставить нам 5 ЗВЁЗД и положительный отзывы. Мы Вам глубоко признателены!