Для студентов МГТУ им. Н.Э.Баумана по предмету ФизикаМагнитостатикаМагнитостатика
4,97514323
2023-10-252024-09-04СтудИзба
Вариант 25 - Задача 2 "Магнитостатика"
Задача 2: Магнитостатика вариант 25
-37%
Описание
Типовой расчет по физике №1, задача "Магнитостатика", зачтено
Условие:
Решение:
Показать/скрыть дополнительное описание
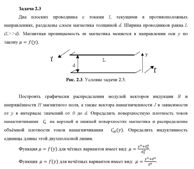
Условие:


Типовой расчет по физике МГТУ 3 семестр домашнее задание магнитостатика электростатика индукция волны.
Характеристики решённой задачи
Предмет
Учебное заведение
Семестр
Номер задания
Вариант
Просмотров
1
Качество
Фото рукописных листов
Размер
1 Mb
Список файлов
Вариант 25 Магнит 82.pdf

Спасибо за покупку! Я буду очень рад, если поставишь справедливую оценку купленному файлу :3 Ищи больше работ в моём профиле, там много нужного тебе!