Для студентов МГТУ им. Н.Э.Баумана по предмету ФизикаЭлектростатикаЭлектростатика
4,90546931
2023-10-082025-10-03СтудИзба
Задача 1: Электростатика вариант 5
-62%
Описание
Вариант 5 – ДЗ №1 - Электростатика
Зачтено на максимальный балл 💥 💥 💥
Спасибо за покупку 🥰🥰 🥰
Условие:
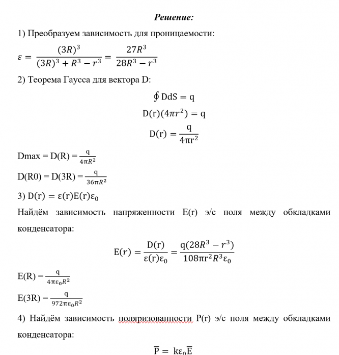
Пример решения




Характеристики решённой задачи
Предмет
Учебное заведение
Семестр
Номер задания
Вариант
Программы
Просмотров
140
Размер
538,82 Kb
Список файлов
Вариант 5 - Домашнее задание №1 - Электростатика.docx

Друзья, спасибо за доверие! Если вам понравилась работа – поставьте 5⭐ и напишите отзыв. Это поможет другим студентам, а мне даст силы делать ещё больше качественных материалов для вас 🔥