Для студентов МГТУ им. Н.Э.Баумана по предмету ФизикаЗадача 6.1Задача 6.1
4,97514430
2023-06-112023-06-11СтудИзба
Вариант 5 - ДЗ №2 - Задача 6.1.05
Задача 6.1 вариант 5
Описание
Задача из типовика №2, зачтена на максимальный балл
Условие:
Решение:
Показать/скрыть дополнительное описание
Условие:


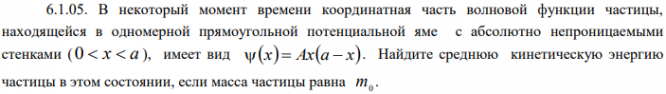
В некоторый момент времени координатная часть волновой функции частицы, находящейся в одномерной прямоугольной потенциальной яме с абсолютно непроницаемыми стенками ( 0 x a ), имеет вид. Найдите среднюю кинетическую энергию частицы в этом состоянии, если масса частицы равна m.
Характеристики решённой задачи
Предмет
Учебное заведение
Семестр
Номер задания
Вариант
Просмотров
2
Качество
Скан рукописных листов
Размер
558,72 Kb
Список файлов
6.1.05 414.pdf

Спасибо за покупку! Я буду очень рад, если поставишь справедливую оценку купленному файлу :3 Ищи больше работ в моём профиле, там много нужного тебе!