Для студентов МГТУ им. Н.Э.Баумана по предмету ФизикаЗадача 5.2Задача 5.2
4,97514342
2023-06-032023-06-03СтудИзба
Вариант 2 - ДЗ №1 - Задача 5.2.02
Задача 5.2 вариант 2
Описание
Задача из типовика №1, зачтена на максимальный балл
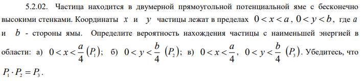
Условие:
Решение:
Показать/скрыть дополнительное описание
Условие:


Показать/скрыть дополнительное описание
Частица находится в двумерной прямоугольной потенциальной яме с бесконечно высокими стенками. Координаты x и y частицы лежат в пределах.
Характеристики решённой задачи
Предмет
Учебное заведение
Семестр
Номер задания
Вариант
Просмотров
2
Качество
Скан рукописных листов
Размер
1011,58 Kb
Список файлов
5.2.02 432.pdf

Спасибо за покупку! Я буду очень рад, если поставишь справедливую оценку купленному файлу :3 Ищи больше работ в моём профиле, там много нужного тебе!