Для студентов МГТУ им. Н.Э.Баумана по предмету ФизикаДинамика материальной точкиДинамика материальной точки
4,9958896
2023-03-282024-11-27СтудИзба
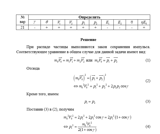
Задача 1: Динамика материальной точки вариант 21
Описание
Характеристики решённой задачи
Предмет
Учебное заведение
Семестр
Номер задания
Вариант
Программы
Просмотров
2
Качество
Идеальное компьютерное
Размер
127,87 Kb
Список файлов
Дз1-Вариант21-задача1.docx

Ваше удовлетворение является нашим приоритетом, если вы удовлетворены нами, пожалуйста, оставьте нам 5 ЗВЕЗД и позитивных комментариев. Спасибо большое!. Смотрите файлы в моем профиле, там есть много полезных !