Для студентов МГТУ им. Н.Э.Баумана по предмету ФизикаЗадача 6.2Задача 6.2
5,0052
2023-02-242023-02-24СтудИзба
Задача 6.2 вариант 2
Описание
Вариант 2 - ДЗ №2 - Задача 6.2.02
Зачтено на максимальный балл 💥 💥 💥
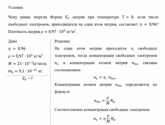
Чему равна энергия Ферми натрия при температуре , если число свободных электронов, приходящихся на один атом натрия, составляет ? Плотность натрия кг/м3.

Характеристики решённой задачи
Предмет
Учебное заведение
Семестр
Номер задания
Вариант
Программы
Просмотров
21
Размер
156,4 Kb
Список файлов
6.2.02.pdf
6.2.02.docx

Друзья, спасибо за доверие! Если вам понравилась работа – поставьте 5⭐ и напишите отзыв. Это поможет другим студентам, а мне даст силы делать ещё больше качественных материалов для вас 🔥