Для студентов МГТУ им. Н.Э.Баумана по предмету ФизикаВолныВолны
5,0057
2022-10-152025-10-22СтудИзба
Задача 4: Волны вариант 28
-77%
Описание
Вариант 28 - ДЗ №4 - Волны
Зачтено на максимальный балл
Задача 4-4 для вариантов с 23 по 28
| |
| |
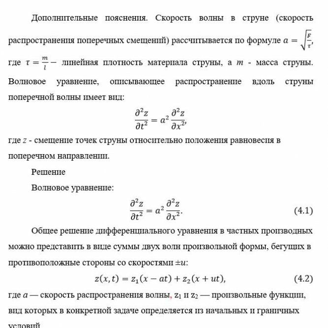
Для струны длиной l, натянутой с силой и закреплённой, как указано на рис. 12, необходимо:
Рис. 12
– определить частоту колебаний и длину волны i -ой гармоники стоячей волны;
– для этой гармоники нарисовать вдоль струны качественную картину:
а) стоячей волны амплитуд смещений точек струны;
б) распределения скоростей точек струны для момента времени t=0,25T, где T - период колебания струны для i -ой гармоники.
Исходные данные для каждого варианта задачи представлены в таблице № 19.
Таблица 19
№ вар. |
| Характеристики струны | Сила натяжения F, H | Определить i-ю гармонику | ||
Длина l, м | диаметр d, мм | материал струны | Плотность ρ, 103 кг/м3 | |||
28 | 0,7 | 0,1 | сталь | 7,8 | 2 | 2 |

Характеристики решённой задачи
Предмет
Учебное заведение
Семестр
Номер задания
Вариант
Программы
Просмотров
75
Размер
78,47 Kb
Список файлов
Вариант 28 - ДЗ №4 - Волны.docx

Друзья, спасибо за доверие! Если вам понравилась работа – поставьте 5⭐ и напишите отзыв. Это поможет другим студентам, а мне даст силы делать ещё больше качественных материалов для вас 🔥