Для студентов МГТУ им. Н.Э.Баумана по предмету ФизикаВолныВолны
5,00511
2022-04-172022-04-17СтудИзба
Задача 4: Волны вариант 9
Описание
2022г Вариант 9 - ДЗ №4 - Волны
![]()
Зачтено на максимальный балл
Задача 4-2 для вариантов с 7 по 17
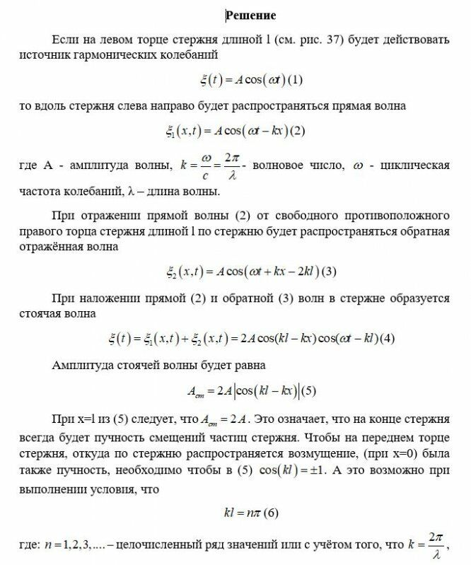
Для стержня длиной l , закреплённого, как указано на рис. 35 - 40, необходимо:
- Вывести формулу для возможных частот продольных волн, возбуждаемых в стержне, при которых в нём образуется стоячая волна;
- Указать какая частота колебаний является основной, а какие частоты относятся к обертонам (к высшим гармоникам);
- Определить частоту и длину волны i-ой гармоники;
- Для этой гармоники нарисовать вдоль стержня качественную картину:
а) Стоячей волны амплитуд смещений;
б) Стоячей волны амплитуд деформаций.
Исходные данные для каждого варианта задачи представлены в таблице № 17.
№ вар. | Вид крепления | Материал | Плотность ρ, 103 кг/м3 | Модуль Юнга Е, 1010Па | Длина l, м | Определить i-ю гармонику |
9 | Рис 37. | Алюминий | 2,7 | 7 | 1,2 | 1 |




Файлы условия, демо
Характеристики решённой задачи
Предмет
Учебное заведение
Семестр
Номер задания
Вариант
Программы
Просмотров
596
Качество
Идеальное компьютерное
Размер
2,46 Mb
Список файлов
Вариант 9 - ДЗ №4 - Волны
New folder
1.JPG
2.JPG
3.jpg
4.jpg
5.jpg
1.JPG
2.JPG
Capture.JPG
Capture1.JPG
phys_dz_2_sem.pdf
Вариант 9 - ДЗ №4 - Волны.docx
Вариант 9 - ДЗ №4 - Волны.pdf

Друзья, спасибо за доверие! Если вам понравилась работа – поставьте 5⭐ и напишите отзыв. Это поможет другим студентам, а мне даст силы делать ещё больше качественных материалов для вас 🔥