Задача 1: Электростатика вариант 22
Описание
Электростатика ![]()

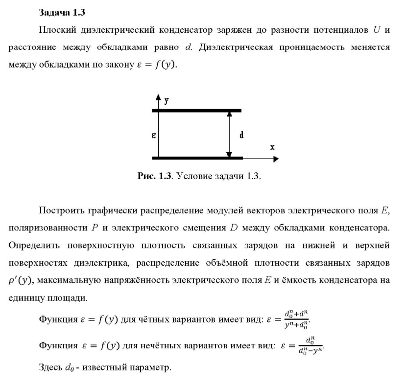
Задача 1.3. Плоский диэлектрический конденсатор заряжен до разности потенциалов U и расстояние между обкладками равно d. Диэлектрическая проницаемость меняется между обкладками по закону Построить графически распределение модулей вект поляризованности Р и электрического смещения D между обкладками конденсатора. Определить поверхностную плотность связанных зарядов на нижней и верхней поверхностях диэлектрика, распределение объёмной плотности связанных зарядов ’(y), максимальную напряжённость электрического поля Е и ёмкость конденсатора на единицу площади. Функция =f(у) для нечётных вариантов имеет вид: Функция =f(y) для чётных вариантов имеет вид: Здесь d0 - известный параметр.
Таблица 1.3. Значения параметров n и d варианта Плоский диэлектрический конденсатор заряжен до разности потенциалов U и расстояние между обкладками равно d. Диэлектрическая проницаемость меняется между обкладками по закону =f(y). Построить графически распределение модулей векторов электрического поля Е, поляризованности Р и электрического смещения D между обкладками конденсатора. Определить поверхностную плотность связанных зарядов на нижней и верхней поверхностях диэлектрика, распределение объёмной плотности связанных зарядов ’(y), максимальную напряжённость электрического поля Е и ёмкость конденсатора =f(у) для нечётных вариантов имеет вид: =(d0 n +dn )/(y =f(y) для чётных вариантов имеет вид: =d0 n /(d0 n -y n ).
известный параметр. Таблица 1.3. Значения параметров n и d0/d в зависимости от номера варианта.
Характеристики решённой задачи
Список файлов
