Для студентов МГТУ им. Н.Э.Баумана по предмету ФизикаДинамика вращательного движенияДинамика вращательного движения
5,00510
2022-03-012022-03-01СтудИзба
Задача 2: Динамика вращательного движения вариант 15
Описание
2022г Вариант 15 - ДЗ №2 - Динамика вращательного движения
Зачтено на максимальный балл
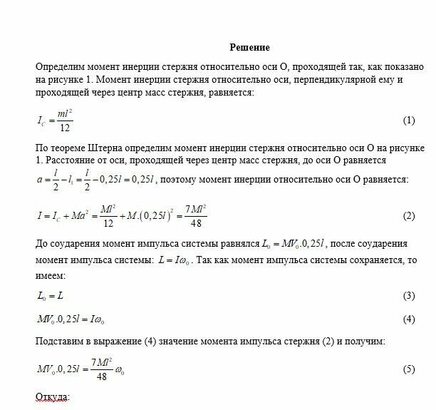
Однородный жёсткий вертикальный стержень длиной l=1 м и М=1 кг, движущийся поступательно в плоскости рисунка с постоянной горизонтальной скоростью V0, налетает на край массивной преграды (рис. 1). После удара стержень вращается вокруг оси O перпендикулярной плоскости рисунка. Ось вращения стержня совпадает с ребром преграды и проходит через точку контакта стержня с преградой, так что точка контакта лежит выше центра тяжести стержня (рис. 14). Потерями механической энергии при вращении стержня после удара пренебречь.
Другие обозначения:
l1 – расстояние от верхнего конца стержня до точки контакта;
ω0 – угловая скорость стержня сразу после удара о ребро преграды;
V0m – минимальная горизонтальная скорость стержня, а ω0m – соответственно минимальная угловая скорость стержня, при которой он после удара способен коснуться горизонтальной поверхности преграды;
φm – максимальный угол поворота стержня после удара;
ωК – угловая скорость стержня в момент его удара о горизонтальную поверхность преграды.
Расчет следует начинать с определения характерной скорости V0m
Зачтено на максимальный балл



Другие обозначения:
l1 – расстояние от верхнего конца стержня до точки контакта;
ω0 – угловая скорость стержня сразу после удара о ребро преграды;
V0m – минимальная горизонтальная скорость стержня, а ω0m – соответственно минимальная угловая скорость стержня, при которой он после удара способен коснуться горизонтальной поверхности преграды;
φm – максимальный угол поворота стержня после удара;
ωК – угловая скорость стержня в момент его удара о горизонтальную поверхность преграды.
Расчет следует начинать с определения характерной скорости V0m
Файлы условия, демо
Характеристики решённой задачи
Предмет
Учебное заведение
Семестр
Номер задания
Вариант
Программы
Просмотров
244
Качество
Идеальное компьютерное
Размер
144 Kb
Список файлов
Физика1-ДЗ1-задача2.2-вариант15.doc

Друзья, спасибо за доверие! Если вам понравилась работа – поставьте 5⭐ и напишите отзыв. Это поможет другим студентам, а мне даст силы делать ещё больше качественных материалов для вас 🔥