Для студентов МГТУ им. Н.Э.Баумана по предмету ФизикаЗадача 5.2Задача 5.2
5,0058
2022-02-282025-10-22СтудИзба
Задача 5.2 вариант 3
-77%
Описание
Зачтено на максимальный балл
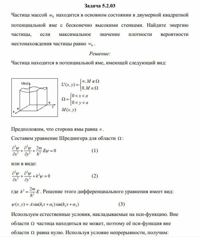
5.2.03. Частица массой m0 находится в основном состоянии в двумерной квадратной потенциальной яме с бесконечно высокими стенками. Найдите энергию частицы, если максимальное значение плотности вероятности местонахождения частицы равно w m .

Характеристики решённой задачи
Предмет
Учебное заведение
Семестр
Номер задания
Вариант
Программы
Теги
Просмотров
289
Размер
471,9 Kb
Список файлов
5.2
1.JPG
5.2.03.doc
5.2.03.pdf
Capture.JPG

Друзья, спасибо за доверие! Если вам понравилась работа – поставьте 5⭐ и напишите отзыв. Это поможет другим студентам, а мне даст силы делать ещё больше качественных материалов для вас 🔥