Задача 3: Электромагнитная индукция вариант 27
Описание
Зачтено на максимальный балл
Условие:
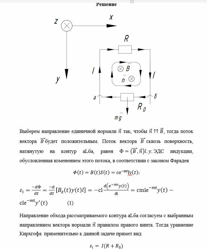
По двум гладким медным шинам скользит невесомая перемычка, к которой приложена переменная сила F(t). Сопротивление перемычки равно R0, поперечное сечение S, концентрация носителей заряда (электронов) в проводнике перемычки равна n0. Перемычка замыкает электрическую цепь, состоящую либо из конденсатора ёмкости С, либо из индуктивности L или из сопротивления R, в соответствии с рисунком. Расстояние между шинами l. Система находится в однородном переменном магнитном поле с индукцией В(t), перпендикулярном плоскости, в которой перемещается перемычка. Сопротивление шин, скользящих контактов, а также самоиндукция контура пренебрежимо малы. Ускорение перемычки в начальный момент времени конечно, а положение ее определено и равно Y(0) =Y0.
Найти:
- закон изменения тока I(t);
- закон движения перемычки Y = Y(t);
- максимальное значение Ymax;
- законы изменения проекции силы Лоренца на ось X (Fлx) и на ось Y (Fлy), действующей на электрон;
- закон изменения напряженности электрического поля в перемычке E(t);
Установить связь между силой Ампера, действующей на перемычку, и силой Лоренца, действующей на все электроны в перемычке.
Построить зависимости тока через перемычку
Закон движения перемычки для всех вариантов ;
Закон изменения магнитного поля для нечётных вариантов - Вариант 27:
; константы f, c считать известными; n = 2m, M = M, № Рис.: 3.2.6



Файлы условия, демо
Характеристики решённой задачи
Список файлов
